
用途Usage:
4-72型離心通風機可以用來給大型的房屋建筑物還有大部分工廠屋內來進行通風還有換氣使用。運輸空氣還有一些別的非自然的、對人身體不會有害處的、不會腐蝕鋼材的氣體。氣體之中沒粘性的東西,細小的灰土還有硬質的顆粒物含量小于150mg/m3。氣體的溫度在不高于80℃的情況下,該氣體可以作為輸入氣體,也可以是輸出氣體。
B4-72型為防爆離心風機,適合用來輸送容易燃燒容易爆炸性氣體,防爆性能已通過國家防爆電氣產品質量監督檢驗中心的檢測,并取得了防爆合格證,防爆等級為Exd ll BT4,可安全地應用于電力、石油、化工、天然氣等產生防爆氣體特殊環境的通風換氣;風機的氣動性能參數、基礎尺寸與4-72型一致。
型式Type:
從電動機的一邊正視過去,葉輪為順時針的方向旋轉的,稱之為右轉風機,以“右”來表示;葉輪為逆時針的方向旋轉的,稱之為左轉風機,以“左”來表示。
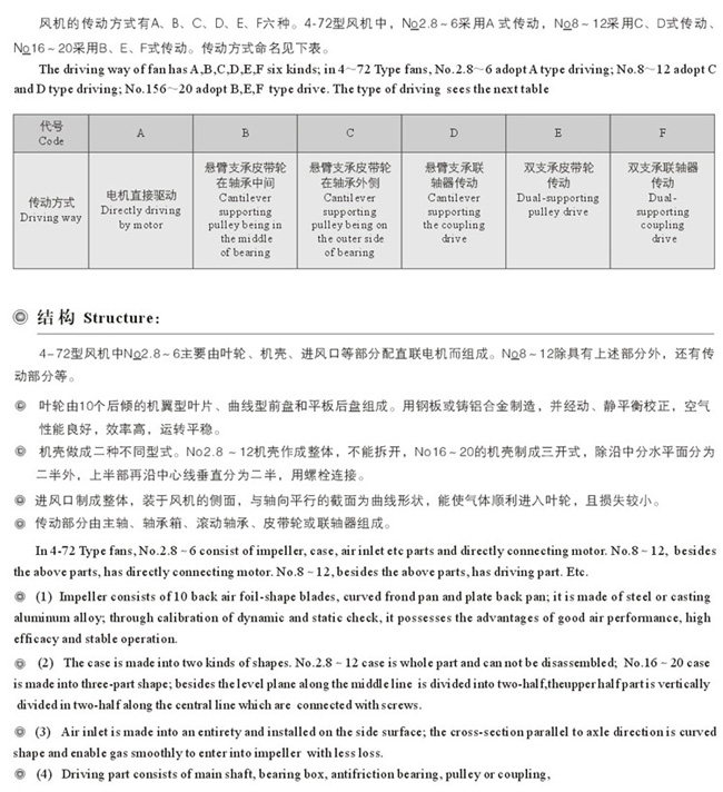
風機排口處所在的位置,使用機殼的排風口處的角度大小來示意。4-72型的風機No2.8~6在出工廠的時候每一臺都是同樣的型號,使用的單位再按照用戶自己的需求將其安裝成自己想要的位置,訂貨時不需要注明。No2.8排風口的所在方位可以調節的區間為0°~225°,間隔為45°。No3.2~6排風口的所在方位可以調節的限度為0°-225° 間隔為45°。No16~20排風口方位制作有三類固定的:0°、90° 180°,不可以調節,訂貨的時候需要注明。








